出行之前,行李打包甚為頭疼,哪些是必須攜帶的?哪些帶了反而是累贅?
甚至是被明令禁止的?一不留神就折騰到了大半夜,休息不好難免影響次日出行,這就來說說關于行李的這點事,化繁為簡分分鐘搞定。
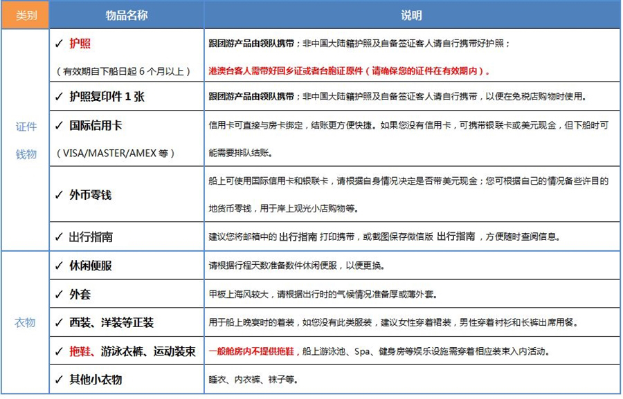
由于每條郵輪及不同出行班期所需攜帶的物品不盡相同,以下提供是較為通用的行李清單,具體請以《出行指南》為準,《出行指南》在下單后可以在訂單頁面直接查看。
  

艙房插座實拍圖

為了確保旅程順利,還需要檢查有沒有把郵輪禁止攜帶的物品放入了行李箱:
╳ 禁止攜帶各類食品及飲料上船,包括肉類、禽類、水果、各種密封的罐裝及盒裝食品、碳酸飲料、礦泉水、茶水、牛奶、酸奶、果汁、酒類等。如有帶嬰兒的乘客,可攜帶一些嬰兒用品及食品。
╳ 禁止攜帶任何酒精或非酒精性飲料上船飲用或用于其他用途。在碼頭或船上商店購買的酒精性飲料將會交予船方保管并在航行最后一天送至客人房間(對于連續乘坐郵輪的客人,其購買的酒精性飲料將在最后一個航次的下船前一天歸還)。客人在開航日攜帶的酒精性飲料(如:白酒、黃酒、啤酒等)一經發現將不予歸還。
此外,還有一些出入境普遍禁止攜帶的物品:各種武器、仿真武器;偽造的貨幣;對中國政治、經濟、文化、道德有害的印刷品、膠卷、照片、唱片、影片、錄音帶、錄像帶等;毒品、毒藥;動、植物、種子、繁殖材料;文物。
以及限制攜帶的物品:管制刀具;貴金屬;生物、微生物、血液及其制品;其他等物品。限制進出境物品若因特殊需求一定要攜帶,需要向海關申報并獲得審批,具體申報金額以相關部門確認為準。
¥33800起 滿意度:100%
¥65800起 滿意度:100%
出行之前,行李打包甚為頭疼,哪些是必須攜帶的?哪些帶了反而是累贅?甚至是被明令禁…
國旅品牌